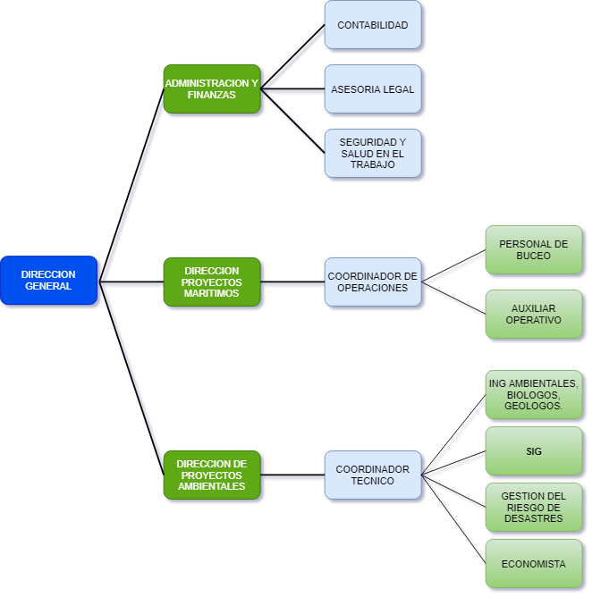
ASAMA SAS es una empresa de servicios integrales, con amplia experiencia en la formulación, ejecución, evaluación y seguimiento de proyectos para diferentes sectores productivos, teniendo como finalidad que sus actividades se ejecuten bajo los pilares de la sostenibilidad ambiental, en cumplimiento de sus compromisos legales.
Nuestra empresa se encuentra integrada por un grupo interdisciplinario de profesionales con amplia experiencia en sus áreas y conocimientos sólidos en temas ambientales, garantizando así que su organización cuente con soluciones oportunas, económicamente factibles y ambientalmente sustentables, lo que permitirá alcanzar el cumplimiento de sus estándares ambientales en el menor tiempo. La excelencia de nuestro recurso humano y el trabajo en equipo son garantía de la confiabilidad de nuestros servicios y nuestro acompañamiento continuo.

Es nuestro propósito fundamental, entender las necesidades de nuestros clientes, integrarnos a su equipo, diseñar la mejor ruta de acción y ante eventualidades, podrán tener la certeza de que seremos propositivos en la búsqueda de soluciones que, como equipo, nos lleven al éxito.

ASAMA SAS presta servicios especializados de asesorías, interventorías, consultorías en materia ambiental, ofreciendo a nuestros clientes soluciones integrales eficientes y efectivas, en el menor tiempo. Como valor agregado, ASAMA SAS promueve la transferencia de conocimientos mediante la atención oportuna a las inquietudes de nuestros clientes, y realiza programas de capacitación que le permiten a la empresa blindar sus procesos.
En el año 2030 seremos reconocidos como una empresa líder en la prestación de servicios integrales en materia ambiental, promoviendo el desarrollo sostenible gracias a nuestro talento humano profesional, competitivo y responsable.
Respeto, Compromiso, Humanismo, Excelencia, Transparencia, Trabajo en Equipo, Competitividad, Mejoramiento continuo, Responsabilidad, Ética, Seriedad, Creatividad, Atención oportuna y personalizada.
